Visit your language specific website?

Transmisor programable

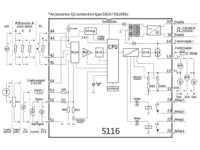
5116A

Entrada universal, salida mA/V, 2 salidas relé, entrada/salidas/alim. aisladas
  • Entrada para RTD, TC, mV, Ohm, potenciómetro, mA y V
  • Alimentación a 2 hilos > 16,5 V
  • Entrada de tensión bipolar
  • Salida de corriente, tensión y 2 relés
  • Tensión de alimentación CA o CC universal

Performance
made smarter